X68000関連の小ネタがたまったら日記として出していたのですが、すっかりさばってしまい。。。 やや古いネタも含めて、まとめて投下します(笑) 4台···

関連記事

【SEGA】ジャンクゲームギアを修理してOUTRUNをプレイしてみた

【SEGA】ジャンクゲームギアを修理してOUTRUNをプレイしてみた

ジャンクゲームギアが3300円 2022年のある日、山梨県のハードオフで『ぷよぷよ』付き3・・・

【最強】X68000用MPUアクセラレーター「PhantomX+···

【最強】X68000用MPUアクセラレーター「PhantomX+RaspberryPi」をX68000SUPERに···

X68000用MPUアクセラレーターの歴史 アクセラレーターというのはパソコンの処理速度を・・・

【GS音源の最高峰】Roland SC-88Proをメンテナンスする

【GS音源の最高峰】Roland SC-88Proをメンテナンスする

Rolandの名機「SC-88Pro」を長く使うためにメンテナンスしますCopyright © 2026 ・・・

プリメインアンプって何?KENWOOD KAF-3010Rをメン···

プリメインアンプって何?KENWOOD KAF-3010Rをメンテナンスする

この記事のポイント プリメイアンプについて概要がわかる レコードプレーヤに接続する・・・

静音化?小型化?Switchで深夜にスパIIX対戦するためのオリ···

静音化?小型化?Switchで深夜にスパIIX対戦するためのオリジナルアケコンを制作

この記事のポイント 深夜プレイでも家族に怒られない“静音アケコン"についてわかる 既・・・

レトロPCイベントの決定版「第15回マイコンインフィニットPRO···

レトロPCイベントの決定版「第15回マイコンインフィニットPRO68K」今年はあの著名人も参加?

秋のレトロPCイベントと言えば「MI68」。というわけで今年も参加してきましたのでレポ・・・

Xellent30とは?68000マシンが68030マシンに~歴···

Xellent30とは?68000マシンが68030マシンに~歴史・派生・体感速度まとめ

この記事のポイント Xellent30についてわかる Xellent30のベンチマーク結果についてわ・・・

YAMAHAなのにGS音源?MU2000をメンテナンスする

YAMAHAなのにGS音源?MU2000をメンテナンスする

この記事のポイント GSロゴマークのついたGS音源についてわかる MU2000のメンテナンス・・・

FM TOWNSを1台だけ買うならこれ | UX20を···

FM TOWNSを1台だけ買うならこれ | UX20をメンテナンスする

この記事のポイント FM TOWNSについてわかる FM TOWNS UX20のメンテナンス方法がわか・・・

新着記事

レトロPCコレクション 2026年1月

レトロPCコレクション 2026年1月

明けましておめでとうございます。 本年も当ブログをよろしくお願いします。毎年恒例・・・

【SEGA】ジャンクゲームギアを修理してOUTRUNをプレイしてみた

【SEGA】ジャンクゲームギアを修理してOUTRUNをプレイしてみた

ジャンクゲームギアが3300円 2022年のある日、山梨県のハードオフで『ぷよぷよ』付き3・・・

パソコンショップの思い出(立川編)

パソコンショップの思い出(立川編)

最近立川に行って買い物以外に散歩をしました。 モノレールができて以降色々と変わっ・・・

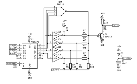
FM-11 Z80カードの自作検討(3) バンクレジスタ、バス制御

FM-11 Z80カードの自作検討(3) バンクレジスタ、バス制御

 FM-11 Z80カードの自作検討(2) デコーダ の続き。 Z80のアドレス空間をFM-11の1Mバ・・・

FM-11 Z80カードの自作検討(2) デコーダ

FM-11 Z80カードの自作検討(2) デコーダ

 FM-11 Z80カードの自作検討(1) の続き。 FM11Z80DEC0:割り込みマスクやバンク設定・・・

MZ-1200 CRT制御基板の取り外し

MZ-1200 CRT制御基板の取り外し

MZ-1200 CRT側面にある制御基板の取り外し手順。忘れないうちに。 MZ-1200の手前2ヶ・・・

FM-11 Z80カードの自作検討(1)

FM-11 Z80カードの自作検討(1)

 FM-11 Z80カードの調査 で回路図を写したが、これから実物を起こせないか検討する。・・・

【最強】X68000用MPUアクセラレーター「PhantomX+···

【最強】X68000用MPUアクセラレーター「PhantomX+RaspberryPi」をX68000SUPERに···

X68000用MPUアクセラレーターの歴史 アクセラレーターというのはパソコンの処理速度を・・・

ブラウザで動作するZ80アセンブラの改良とJavaScriptの···

ブラウザで動作するZ80アセンブラの改良とJavaScriptのアセンブラクラス公開

ブラウザで動作するシンプルなZ80アセンブラの画面がシンプルすぎてつまらないものだ・・・